# 源码分析(2)
# ReactDOM.render
React 创建更新的三种方式
- ReactDOM.render || hydrate
- setState
- forceUpdate
先来讲入口函数 ReactDOM.render
export function render(
element: React$Element<any>,
container: Container,
callback: ?Function,
) {
invariant(
isValidContainer(container),
'Target container is not a DOM element.',
);
return legacyRenderSubtreeIntoContainer(
null,
element,
container,
false,
callback,
);
}
2
3
4
5
6
7
8
9
10
11
12
13
14
15
16
17
可以看到直接是调用返回了一个 legacyRenderSubtreeIntoContainer 执行的结果
其中第四参数写死成false,这个值为true指的是服务端渲染,服务端渲染暂时不分析
# legacyRenderSubtreeIntoContainer
function legacyRenderSubtreeIntoContainer(
parentComponent: ?React$Component<any, any>,
children: ReactNodeList,
container: Container,
forceHydrate: boolean,
callback: ?Function,
) {
// TODO: Without `any` type, Flow says "Property cannot be accessed on any
// member of intersection type." Whyyyyyy.
let root: RootType = (container._reactRootContainer: any);
let fiberRoot;
if (!root) {
// Initial mount
root = container._reactRootContainer = legacyCreateRootFromDOMContainer(
container,
forceHydrate,
);
fiberRoot = root._internalRoot;
// 封装了callBack函数
if (typeof callback === 'function') {
const originalCallback = callback;
callback = function() {
const instance = getPublicRootInstance(fiberRoot);
originalCallback.call(instance);
};
}
// Initial mount should not be batched.
// 初始化不走批处理逻辑,为了快
unbatchedUpdates(() => {
updateContainer(children, fiberRoot, parentComponent, callback);
});
} else {
fiberRoot = root._internalRoot;
if (typeof callback === 'function') {
const originalCallback = callback;
callback = function() {
const instance = getPublicRootInstance(fiberRoot);
originalCallback.call(instance);
};
}
// Update
updateContainer(children, fiberRoot, parentComponent, callback);
}
return getPublicRootInstance(fiberRoot);
}
2
3
4
5
6
7
8
9
10
11
12
13
14
15
16
17
18
19
20
21
22
23
24
25
26
27
28
29
30
31
32
33
34
35
36
37
38
39
40
41
42
43
44
45
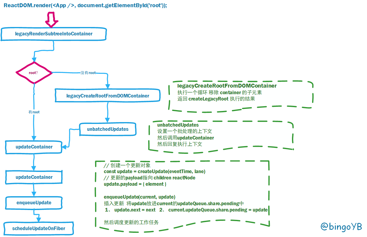
这个函数首先会判断是否有root,
- 如果没有root就创建root,然后通过unbatchedUpdates(批处理更新操作)调用updateContainer,创建更新,
- 如果有root,则直接调用updateContainer创建更新
创建root (legacyCreateRootFromDOMContainer)主要就是做一个初始化创建FiberRoot的工作,经过了多层的递归,创建FiberRoot、HostFiberRoot,初始化更新队列(UpdateQueue)等等操作。
整个调用过程如下:

下面是执行完legacyCreateRootFromDOMContainer后的产生数据结构:

root 对象被挂载在了 container._reactRootContainer 上,也就是我们的 DOM 容器上。
如果你手边有 React 项目的话,在控制台键入如下代码就可以看到这个 root 对象了。
document.querySelector('#root')._reactRootContainer
FiberRoot 就是整个 fiber 树的根节点
HostRootFiber就是Fiber节点宿主节点,也就Fiber节点的开端,其本身就是一个Fiber节点
function FiberNode(
tag: WorkTag,
pendingProps: mixed,
key: null | string,
mode: TypeOfMode,
) {
// Instance
this.tag = tag;
this.key = key;
this.elementType = null;
this.type = null;
this.stateNode = null;
// Fiber
this.return = null;
this.child = null;
this.sibling = null;
this.index = 0;
this.ref = null;
this.pendingProps = pendingProps;
this.memoizedProps = null;
this.updateQueue = null;
this.memoizedState = null;
this.dependencies = null;
this.mode = mode;
// Effects
this.flags = NoFlags;
this.subtreeFlags = NoFlags;
this.deletions = null;
this.lanes = NoLanes;
this.childLanes = NoLanes;
this.alternate = null;
}
2
3
4
5
6
7
8
9
10
11
12
13
14
15
16
17
18
19
20
21
22
23
24
25
26
27
28
29
30
31
32
33
34
35
36
37
38
39
40
41
# Fiber结构
从上面的代码可看到Fiber节点的大致结构,return、child、sibling 这三个属性很重要,它们是构成 fiber 树的主体数据结构。fiber 树其实是一个链表树结构,return 及 child 分别对应着树的父子节点,并且父节点只有一个 child 指向它的第一个子节点,即便是父节点有好多个子节点。那么多个子节点如何连接起来呢?答案是 sibling,每个子节点都有一个 sibling 属性指向着下一个子节点,都有一个 return 属性指向着父节点。

# unbatchedUpdates
// 执行非批量更新的操作
// 主题逻辑: 保存初始上下文,增加非批量上下文,删除批量更新上下文, 执行函数, 重置上下文,重置时间和执行同步队列
// unbatchedUpdates 存储当前上下文,去除批量上下文,增加非批量更新上下文,执行函数fn, 结束后,还原上下文,当无上下文,重置渲染时间和清空同步回调函数。
export function unbatchedUpdates<A, R>(fn: (a: A) => R, a: A): R {
// 原来的执行上下文
// BatchedContext = 0b000001
// LegacyUnbatchedContext = 0b001000
// executionContext = 0b001000 = 8
// 0b000000 & 0b111110
const prevExecutionContext = executionContext; // 获取当前上下文 // 0b000000
executionContext &= ~BatchedContext; // 去除批量更新的标记 1
executionContext |= LegacyUnbatchedContext; // 增加非批量执行上下文 8
try {
return fn(a); // 执行函数 updateContainer(children, fiberRoot, parentComponent, callback);
} finally {
executionContext = prevExecutionContext; // 保存原来的执行参数
if (executionContext === NoContext) { // 无上下文时
// Flush the immediate callbacks that were scheduled during this batch
resetRenderTimer(); // 重置渲染时间
// 首次执行不会进入flushSyncCallbackQueue先不展开
// 刷新次批调度任务中的立即回调函数
// 首次执行不会进入flushSyncCallbackQueue先不展开
// 刷新次批调度任务中的立即清空函数
flushSyncCallbackQueue();
}
}
}
2
3
4
5
6
7
8
9
10
11
12
13
14
15
16
17
18
19
20
21
22
23
24
25
26
27
# updateContainer
// 主体逻辑: 新建lane 和eventTime, 获取context, 开始进行调度
export function updateContainer(
element: ReactNodeList, // children
container: OpaqueRoot, // fiberRoot 节点
parentComponent: ?React$Component<any, any>, // null
callback: ?Function, // 回调函数
): Lane {
// RootFiber 节点
const current = container.current;
// 获取eventTime 时间 // deferRenderPhaseUpdateToNextBatch
const eventTime = requestEventTime();
// 获取lane 优先级
const lane = requestUpdateLane(current);
// 可以忽略
if (enableSchedulingProfiler) {
markRenderScheduled(lane);
}
// parentComponent : null
// 获取当前节点和子节点的上下文
const context = getContextForSubtree(parentComponent);
if (container.context === null) {
container.context = context;
// fiberRoot.context = {}
} else {
container.pendingContext = context;
}
// 创建更新 // 创建一个更新对象
const update = createUpdate(eventTime, lane);
// Caution: React DevTools currently depends on this property
// being called "element".
update.payload = { element }; // 更新的payload children reactNode
// 回调函数
callback = callback === undefined ? null : callback;
if (callback !== null) {
// 设置回调函数
update.callback = callback;
}
// 插入更新 将update放进current的updateQueue.share.pending中
// 1、 update.next = next 2、 current.updateQueue.share.pending = update
enqueueUpdate(current, update);
// 进行调度
// 当前的fiber, lane 时间
// 没有在 非(commit render) 或在 commit , 才需要进行调度
scheduleUpdateOnFiber(current, lane, eventTime);
return lane;
}
2
3
4
5
6
7
8
9
10
11
12
13
14
15
16
17
18
19
20
21
22
23
24
25
26
27
28
29
30
31
32
33
34
35
36
37
38
39
40
41
42
43
44
45
46
47
48
49
50
51
设置当前事件时间
// executionContext = 0b001000
// RenderContext = 0b010000;
// CommitContext = 0b100000;
// 主体逻辑: 1,为render, commit阶段,获取当前时间, 2 .其他阶段时间为,统一的时间,批量更新
// 3 初始化阶段, 初次获取的时候,获取当前时间
export function requestEventTime() {
// 执行的上下文是render或者commit,在执行阶段获取真实时间, 当正在 处于render 或者commit 阶段的时候, 就是当前水岸i
// 情况 1
if ((executionContext & (RenderContext | CommitContext)) !== NoContext) {
// We're inside React, so it's fine to read the actual time.
return now();
}
// We're not inside React, so we may be in the middle of a browser event.
// 非commit 或render 时间啊, 当不为空。 取当前event 时间
// 如果我们没在react内部更新中,可能是在执行浏览器的任务中
// 我们不在React内部,因此我们可能处于浏览器事件的中间。
// 情况2
if (currentEventTime !== NoTimestamp) {
// Use the same start time for all updates until we enter React again.
return currentEventTime;
}
// This is the first update since React yielded. Compute a new start time.
// 第一次更新的时候
// 之前的任务已经执行完,开启新的任务时候需要重新计算时间
// 情况3
// This is the first update since React yielded. Compute a new start time.
currentEventTime = now();
return currentEventTime;
}
2
3
4
5
6
7
8
9
10
11
12
13
14
15
16
17
18
19
20
21
22
23
24
25
26
27
28
29
设置优先级
// 获取请求更新的Lane
// 主体逻辑: 当普通初始化,为同步,其次
// 情况1 非BlockingMode 模式, 同步
// 情况2 非BlockingMode 且非ConcurrentMode模式, 通过getCurrentPriorityLevel 判断,
// 是同步还是批量同步
// 情况3
export function requestUpdateLane(fiber: Fiber): Lane {
// Special cases
// Special cases
// fiber de mode格式
const mode = fiber.mode;
// 旧模式中lane只为SyncLane = 1
// 当与 BlockingMode BlockingMode = 0b00010;
// 当为 非BlockingMode 模式, 就是同步
if ((mode & BlockingMode) === NoMode) {
// 同步的 旧模式中lane只为SyncLane = 1
return (SyncLane: Lane);
} else if ((mode & ConcurrentMode) === NoMode) {
// 模式为非 ConcurrentMode 模式
return getCurrentPriorityLevel() === ImmediateSchedulerPriority
? (SyncLane: Lane)
: (SyncBatchedLane: Lane);
} else if (
!deferRenderPhaseUpdateToNextBatch &&
(executionContext & RenderContext) !== NoContext &&
workInProgressRootRenderLanes !== NoLanes
) {
// 渲染阶段
// This is a render phase update. These are not officially supported. The
// old behavior is to give this the same "thread" (expiration time) as
// whatever is currently rendering. So if you call `setState` on a component
// that happens later in the same render, it will flush. Ideally, we want to
// remove the special case and treat them as if they came from an
// interleaved event. Regardless, this pattern is not officially supported.
// This behavior is only a fallback. The flag only exists until we can roll
// out the setState warning, since existing code might accidentally rely on
// the current behavior.
// Arbitrary 任意的
return pickArbitraryLane(workInProgressRootRenderLanes);
}
// The algorithm for assigning an update to a lane should be stable for all
// updates at the same priority within the same event. To do this, the inputs
// to the algorithm must be the same. For example, we use the `renderLanes`
// to avoid choosing a lane that is already in the middle of rendering.
//
// However, the "included" lanes could be mutated in between updates in the
// same event, like if you perform an update inside `flushSync`. Or any other
// code path that might call `prepareFreshStack`.
//
// The trick we use is to cache the first of each of these inputs within an
// event. Then reset the cached values once we can be sure the event is over.
// Our heuristic for that is whenever we enter a concurrent work loop.
//
// We'll do the same for `currentEventPendingLanes` below.
if (currentEventWipLanes === NoLanes) {
currentEventWipLanes = workInProgressRootIncludedLanes;
}
const isTransition = requestCurrentTransition() !== NoTransition;
if (isTransition) {
if (currentEventPendingLanes !== NoLanes) {
currentEventPendingLanes =
mostRecentlyUpdatedRoot !== null
? mostRecentlyUpdatedRoot.pendingLanes
: NoLanes;
}
return findTransitionLane(currentEventWipLanes, currentEventPendingLanes);
}
2
3
4
5
6
7
8
9
10
11
12
13
14
15
16
17
18
19
20
21
22
23
24
25
26
27
28
29
30
31
32
33
34
35
36
37
38
39
40
41
42
43
44
45
46
47
48
49
50
51
52
53
54
55
56
57
58
59
60
61
62
63
64
65
66
67
68
69
通过const update = createUpdate(eventTime, lane);将前面获取的时间与优先级作为参数,创建更新对象,更新对象结果如下:
const update: Update<*> = {
eventTime, // 事件时间
lane,
// export const UpdateState = 0;
// export const ReplaceState = 1;
// export const ForceUpdate = 2;
// export const CaptureUpdate = 3; // 渲染出现问题,被捕获后, 渲染新的状态
// 指定更新的类型,值为以上几种
tag: UpdateState, // 普通的更新, 更新类型
// 更新内容,比如`setState`接收的第一个参数
payload: null,
callback: null,
// 指向下一个更新
next: null,
};
2
3
4
5
6
7
8
9
10
11
12
13
14
15
16
updateContainer 做了以下几件事情
- 拿到 FiberNode
- 设置 eventTime,设置lane优先级
- 新建一个 uodate 并添加到 enqueueUpdate 里面
- 执行调度 scheduleWork
# 总结
